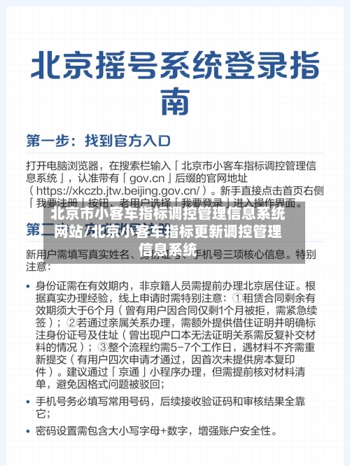
北京市小客车指标调控管理信息系统网站/北京小客车指标更新调控管理信息系统

提醒!北京小客车指标调控管理信息系统原域名将停用

〖壹〗 、北京市小客车指标调控管理办公室于10月12日发布了重要通知 ,提醒公众注意北京市小客车指标调控管理信息系统的域名变更情况。公告指出,自2021年1月1日起,该系统的域名正式变更为https://xkczb.jtw.beijing.gov.cn 。同时 ,原域名https://将于10月30日正式停止使用,建议用户及时更新访问路径。

北京市小客车指标调控管理信息系统网站/北京小客车指标更新调控管理信息系统-第1张图片

〖贰〗、易车讯 日前,北京市小客车指标调控管理办公室10月12日发布通告:北京市小客车指标调控管理信息系统域名已于2021年1月1日调整为:https://xkczb.jtw.beijing.gov.cn。原域名(https://)将于10月30日停止使用 。

北京市小客车指标调控管理信息系统网站/北京小客车指标更新调控管理信息系统-第2张图片

〖叁〗、下面 ,在属性菜单中 ,点击“高级”,在“设置 ”中找到“安全”。下拉右滚动条,如图所示 ,在“使用SSL3.0”和“使用TLS1.0 ”前打勾,然后点击“确定”。再次打开浏览器,进入北京乘用车指标管理信息系统的官方网站 。可以看到验证码已经正常显示 。

〖肆〗 、检查你的网络链接可能是你网络的不稳定 ,网速慢导致的网页打不开的,你可以使用腾讯电脑管家的网速测试来检测下你的网络。垃圾缓存过多长时间浏览网页导致的垃圾缓存过多,从而不无法浏览网页的 ,你可以打开腾讯电脑管家,工具箱里有清理垃圾功能,你可以清理下垃圾。

〖伍〗、北京的小客车指标调控管理信息系统自2011年1月1日起启动 ,新域名自2021年1月1日正式启用 。该系统的启用有效推动了北京全市小客车数量的调控工作,取得了显著成效。北京的小客车数量调控工作自2012年1月1日起通过《〈北京市小客车数量调控暂行规定〉实施细则》进行规范。

如何查询与打印北京市小客车指标

〖壹〗、查看并打印指标:登录后进入“用户中心”,在“更新指标模块中查看已生成的指标文件 。点击“打印 ”按钮 ,直接生成带公章的PDF文件 ,按需打印即可。图:北京市小客车指标管理信息系统界面(示例)特殊情况处理:若超过10个工作日仍未生成指标,需在系统中手动提交“指标更新申请 ”,等待审核通过后打印。

〖贰〗 、登录北京市小客车指标调控管理系统 访问官方网站:打开浏览器 ,输入北京市小客车指标调控管理系统的官方网址:https:// 。注意:确保您访问的是官方网站,以防信息泄露或遭遇诈骗。注册与登录:如果您之前未注册过该系统,需要先进行注册。

〖叁〗 、通过北京市小客车指标调控管理信息系统查询这是最常用的线上查询方式 ,需登录系统后操作:登录系统:打开北京市小客车指标调控管理信息系统官方网站,输入手机号、密码后点击【我要登录】按钮完成身份验证 。

北京市小客车指标调控信息管理系统

手机登录方式用户可通过手机浏览器访问系统。打开手机浏览器后,输入北京市小客车指标调控管理信息系统的官方网站网址 ,近来可用的网址有两个,分别为https:// 以及https://xkczb.jtw.beijing.gov.cn/ 。

系统维护:- 北京市小客车指标调控管理信息系统可能会定期进行系统更新和维护,这期间系统会暂时关闭或登录功能受限 ,导致用户无法登录 。- 解决办法:用户可访问官方网站或相关政府部门公告,了解系统维护的时间和进度,在维护完成后再次尝试登录 。

提交资料后 ,系统显示有效的申请编码。申请人可通过首页左下角的登录入口 ,使用手机号查询和修改申请表内容。资格审核与摇号:只有通过资格审核的申请人方能参与摇号配额的争夺 。综上所述,北京市小客车指标调控管理信息系统操作界面设计合理,流程清晰 ,为用户提供了便捷、高效的在线服务。

首先,访问北京市小客车指标调控管理信息系统的官方网站。寻找密码重置选项:在登录界面,仔细查找并点击“忘记密码”或“重置密码”的选项 。根据系统提示操作:根据系统提示 ,输入注册时所使用的手机号码 、邮箱地址或其他身份验证信息。系统会通过这些信息验证您的身份,并允许您进行密码找回或重置。

北京小客车摇号资格申请网址

首次申请,可通过网站填写个人新购车辆申请 ,并设置密码 。后续操作可凭编码和密码登录系统。也可携带相关证明材料到户籍所在地的区(县)对外办公窗口办理。十信息修改 申请人信息有误或发生变化,应及时修改 。首次申请提交后,可在网站登录修改。其他时间需重新申请并修改信息。十取消申请 退出摇号后 ,可通过网站或窗口取消申请 。

北京小客车摇号资格申请可以通过访问官方网站来完成 。该网站是北京市小客车指标调控管理信息系统,提供了一站式的服务,帮助市民了解和办理小客车指标的相关事宜。网上申请小客车指标的过程相对简便。首先 ,用户需要注册并登录系统 ,输入个人基本信息和身份证明信息,包括姓名、身份证号等 。

北京车辆摇号官方网站登录入口登录网址北京小客车摇号官方网站入口:https://xkczb.jtw.beijing.gov.cn/ 北京小客车摇号怎么申请?单位或者个人申请指标按照以下程序进行:(一)提出申请,获取申请编码;(二)经审核通过后 ,确认申请编码为有效编码,参加指标配置;(三)中签后获得配置指标确认通知书。

确认摇号资格和审核状态 申请人应登录北京市小客车指标调控管理信息系统(https://xkczb.jtw.beijing.gov.cn/),查询自己的审核结果和摇号状态。如果资格仍在有效期内且审核状态信息未变 ,通常系统会自动延续摇号资格,无需重新申请 。

相关推荐

  • 专家分析“微乐安徽麻将万能开挂器”2026开挂教程步骤

    专家分析“微乐安徽麻将万能开挂器”2026开挂教程步骤

    微乐安徽麻将万能开挂器软件是一款专为微乐游戏设计的辅助工具,需要的玩家加上面群让师傅发给你教程,教你下载!旨在帮助玩家提高游戏胜率。该资源包含安装重点文档、必下文件、更新提示以及apk安装包等文件。【辅助内容概述】该辅助工具通过自定义微乐小程序系统规律,为玩家提供强大的开挂功能,用户只需简单操作,即可一键生成微乐小程序专用辅助器。软件界面简洁明了,操作...

    2026/04/28
  • 最新一款“微乐小程序干瞪眼免费开挂神器”详细分享装挂步骤教程

    最新一款“微乐小程序干瞪眼免费开挂神器”详细分享装挂步骤教程

    大家好,今天小编来为大家解答微乐小程序干瞪眼免费开挂神器有没有挂这个问题,微乐小程序干瞪眼免费开挂神器的挂在哪里买很多人还不知道,现在让我们一起来看看吧!一、微乐小程序干瞪眼免费开挂神器记牌器怎么全显示你需要获得记牌器才能全部显示,否则只显示前面几张牌的数据。如下图所示:获取开挂的软件方法如下...

    2026/04/28
  • 最新一款“微乐小程序干瞪眼免费开挂神器”详细分享装挂步骤教程

    最新一款“微乐小程序干瞪眼免费开挂神器”详细分享装挂步骤教程

    微乐小程序干瞪眼免费开挂神器软件是一款专为微乐游戏设计的辅助工具,需要的玩家加上面群让师傅发给你教程,教你下载!旨在帮助玩家提高游戏胜率。该资源包含安装重点文档、必下文件、更新提示以及apk安装包等文件。【辅助内容概述】该辅助工具通过自定义微乐小程序系统规律,为玩家提供强大的开挂功能,用户只需简单操作,即可一键生成微乐小程序专用辅助器。软件界面简洁明了...

    2026/04/28
  • 辅助开挂工具“微乐陕西麻将小程序必赢神器”(透视)其实真的有挂

    辅助开挂工具“微乐陕西麻将小程序必赢神器”(透视)其实真的有挂

    您好:微乐陕西麻将小程序必赢神器加扣扣群确实是有挂的,很多玩家在这款游戏中打牌都会发现很多用户的牌特别好,总是好牌,而且好像能看到其他人的牌一样。所以很多小伙伴就怀疑这款游戏是不是有挂,实际上这款游戏确实是有挂的,添加客服群安装软件.1.推荐使用‘微乐陕西麻将小程序必赢神器,通过添加客服安装这个软件.打开.2.在设置DD辅...

    2026/04/28
  • 【二本b类大学,二本b类大学是什么意思】

    【二本b类大学,二本b类大学是什么意思】

    公办二本B类大学有哪些〖壹〗、全国二本B类公办含金量高的大学主要包括以下几所:南京邮电大学:地位:教育部、工业和信息化部、国家邮政局与江苏省共建高校,首批国家双一流,江苏高水平大学建设高校。规模:拥有仙林、三牌楼、锁金村、江宁四个校区,总面积超过3000亩。学科设置:设有21个院,学科涵盖广泛。〖贰〗、二本B类公办大学艺术类包括南京艺术学院、山东工艺美术学...

    2026/04/28
  • 北京新增2例确诊:一人为6岁男童(北京新增1例本地确诊4岁男)

    北京新增2例确诊:一人为6岁男童(北京新增1例本地确诊4岁男)

    北京2日新增51例本土确诊,11例无症状〖壹〗、月2日0时至24时,北京新增51例本土确诊病例(含2例4月29日、1例5月1日诊断的无症状感染者转确诊病例,确诊病例1至30昨日已通报)和11例无症状感染者(无症状感染者1至8昨日已通报),无新增疑似病例;无新增境外输入确诊病例、疑似病例和无症状感染者。治愈出院5例。〖贰〗、月20日0时至24时,北京新增58...

  • 抗击疫情快速行动(抗击疫情快速行动心得体会)

    抗击疫情快速行动(抗击疫情快速行动心得体会)

    江西软件职业技术大学荣获“中国红十字奉献奖章”〖壹〗、获奖情况近期,江西软件职业技术大学被中国红十字会总会授予“中国红十字会奉献奖章”和证书,主要表彰学校在新冠肺炎疫情防控工作中作出的贡献。抗疫贡献学校捐款:2020年,在新冠肺炎疫情防控攻坚克难的关键时期,江西软件职业技术大学勇于担当,快速行动,通过江西省红十字基金会捐款100万元人民币用于抗击疫情。〖...

  • 强力推荐“微乐山西麻将怎样免费开挂”开挂辅助脚本+详细开挂安装教程

    强力推荐“微乐山西麻将怎样免费开挂”开挂辅助脚本+详细开挂安装教程

    微乐山西麻将怎样免费开挂是一款可以让一直输的玩家,快速成为一个“必胜”的ai辅助神器,有需要的用户可以加我QQ客户群下载使用。德扑之星辅助可以一键让你轻松成为“必赢”。其操作方式十分简单,打开这个应用便可以自定义微乐山西麻将怎样免费开挂系统规律,只需要输入自己想要的开挂功能,一键便可以生成出微乐山西麻将怎样免费开挂专用辅助器,不管你是想分享给你好友或者...

    2026/04/28
  • 实测教程“微乐河北麻将小程序万能挂免费”附开挂脚本详细步骤

    实测教程“微乐河北麻将小程序万能挂免费”附开挂脚本详细步骤

    微乐河北麻将小程序万能挂免费是一款可以让一直输的玩家,快速成为一个“必胜”的ai辅助神器,有需要的用户可以加我QQ客户群下载使用。德扑之星辅助可以一键让你轻松成为“必赢”。其操作方式十分简单,打开这个应用便可以自定义微乐河北麻将小程序万能挂免费系统规律,只需要输入自己想要的开挂功能,一键便可以生成出微乐河北麻将小程序万能挂免费专用辅助器,不管你是想分享...

    2026/04/28
  • 最新一款“微信小程序微乐麻将开挂神器下载”科技辅助神器手机版

    最新一款“微信小程序微乐麻将开挂神器下载”科技辅助神器手机版

    您好:微信小程序微乐麻将开挂神器下载这款游戏是可以开挂的,软件加【添加图中QQ群】确实是有挂的,很多玩家在这款游戏中打牌都会发现很多用户的牌特别好,总是好牌,而且好像能看到其他人的牌一样。所以很多小伙伴就怀疑这款游戏是不是有挂,实际上这款游戏确实是有挂的,添加QQ客服【添加图中QQ群】安装软件.1.微信小程序微乐麻将开挂神器下载这款游戏是可以开挂的,确实...

    2026/04/28
返回顶部